为深入贯彻落实中共中央办公厅、国务院办公厅印发的《关于深化消防执法改革的意见》和《湖北省人民政府办公厅关于全面深化消防执法改革的实施意见》、《湖北省消防救援机构消防执法公示公开实施办法(试行)》要求,全面推行消防执法公示公开制度,现将全市消防执法主体和执法流程予以公示,接受社会监督。
监督热线:0715-8138008
通讯地址:咸宁市咸安区咸宁大道2号
邮政编码:437100
执法主体和执法流程详细内容如下:
一、执法主体
1、咸宁市消防救援支队执法人员
康成平、王铎、杨念东、刘胜、潘志生、王孙致远、陈兴
2、咸宁市咸安区消防救援大队执法人员
徐天勇、汪溯波、李建华、王瞳、李晓璐、王少平、韩亮
3、咸宁高新技术产业开发区消防救援大队执法人员
周建、孙铁生、刘翔、陈静、陈杨杨
4、赤壁市消防救援大队执法人员
孙先锋、冯卫平、章黎、丁伟、刘超勇、张运菲、周子明
5、嘉鱼县消防救援大队执法人员
姚海文、莫建良、张 迁、肖帅、王异飞、李雄波
6、通城县消防救援大队执法人员
莫文长、范芳涛、朱志强、徐亚辉、周伟鹏
7、崇阳县消防救援大队执法人员
林猛、袁军、柯健、金晓、罗威
8、通山县消防救援大队执法人员
吴波、邢宏林、牛小兵、周常斌、丁阳
二、执法流程
1、公众聚集场所投入使用、营业前告知承诺制流程

2、公众聚集场所投入使用、营业前一般程序流程

3、对单位履行法定消防安全职责情况的监督抽查流程

4、临时查封流程

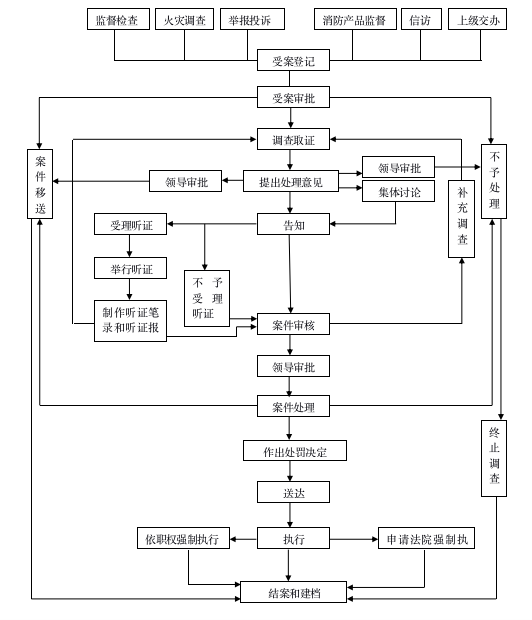
5、行政处罚一般程序流程

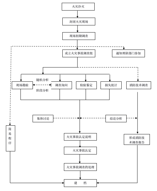
6、火灾事故调查一般程序流程

来源:咸宁市消防救援支队
