全县各社会单位:
为贯彻落实党的二十大关于推动公共安全治理模式向事前预防转型的要求,进一步加强和规范全县消防安全重点单位监督管理工作,督促单位落实消防安全主体责任,提升消防安全自我管理水平,严防各类火灾事故发生,依据《中华人民共和国消防法》《湖北省消防条例》等法律法规,结合当前开展的冬春火灾除患攻坚“百日行动”,现组织开展全县消防安全重点单位申报备案工作,特公告如下:
一、申报期限
即日起至2026年2月28日。
二、申报要求
凡符合《湖北省消防安全重点单位界定标准(试行)》(附件1)的单位,均应主动向县消防救援大队申报备案。如单位符合界定标准未申报,发生严重后果的,将依法追究单位法律责任。
三、申报途径及方式
请拟申报单位按照实际情况填写《湖北省消防安全重点单位申报备案表》(附件3),并将纸质盖章件报送至县消防救援大队或将纸质盖章扫描件发送至县消防救援大队邮箱进行申报备案。
联系人:通城县消防救援大队防火监督员 潘家荣
电话:0715-4866662 18371525731
邮箱:1920043642@qq.com
附件:
1.湖北省消防安全重点单位界定标准(试行)
2.《湖北省消防安全重点单位界定标准(试行)》说明
3.湖北省消防安全重点单位申报备案表
通城县消防救援大队
2026年1月15日
附件1:
湖北省消防安全重点单位界定标准(试行)
消防安全重点单位应结合城市规模、单位类型和火灾危险性等因素来界定。按照《国务院关于调整城市规模划分标准的通知》,根据城市规模将湖北省的17个城市划分为四个类型,其中一类城市(超大城市)1个,即武汉;二类城市(大城市)2个,即襄阳、宜昌;三类城市(中型城市)5个,即黄石、十堰、荆州、孝感、荆门;四类城市(小城市)9个,即鄂州、黄冈、咸宁、恩施、随州、仙桃、潜江、天门、神农架。消防安全重点单位的确定应按照发布公告、自主申报、部门核准、确定和备案的程序进行(具体见附件)。符合下列条件的应当界定为消防安全重点单位:












二十七、其他
政法、司法、工会、人防、能源、国资管理等部门主管的机关、团体、企业、事业单位,应按本标准相应类型标准执行。县级以上党委、政府、人大、政协机关和相关部门的办公场所,应按照建筑规模、火灾风险等级等因素由各级消防救援机构综合判定。无对应主管部门的单位(场所),由单位按程序向消防救援机构申报重点单位。
附2:《湖北省消防安全重点单位界定标准(试行)》说明
一、消防安全重点单位的确定程序
(一)发布公告。县级以上消防安全委员会应当于每年1月15日前通过电视、网站、微信公众号等官方媒体向社会发布《消防安全重点单位申报备案公告》和《湖北省消防安全重点单位界定标准(试行)》(以下简称“标准”),明确申报途径和时限,引导各单位自主进行申报。相关行业主管部门应当督促各单位按规定进行消防安全重点单位申报。
(二)自主申报。各单位(含个体工商户)应当对照《标准》严格自查,凡符合申报条件的,均需填写《湖北省消防安全重点单位申报备案表》,根据《消防安全重点单位申报备案公告》要求,于每年2月底前向有关机构申报消防安全重点单位,并对消防安全责任人、消防安全管理人进行备案。前一年度已确定为消防安全重点单位且未发生变化的,直接确定为消防安全重点单位,无需重新申报。
(三)部门核准。县级以上消防安全委员会办公室应当根据各单位报送的《湖北省消防安全重点单位申报备案表》,初步核定消防安全重点单位名单并发文征求各行业主管部门意见,相关部门应当对主管行业部门领域的消防安全重点单位是否符合、是否遗漏进行核准。
(四)确定和备案。经核准的消防安全重点单位,由县级以上消防救援机构于每年3月底前按照管辖权发文确定,并由应急管理部门报本级人民政府备案。
二、申报主体和名称规范
消防安全重点单位原则上以经营或者使用单位作为申报主体,申报单位名称为社会统一信用代码证或者营业执照等证照登记名称,并注明本场所的建筑名称、广告名称、招牌名称等广泛周知的名称(以下简称“使用名称”)。下列特殊情形按照以下规定进行申报和列管:
(一)单一产权建筑局部实行承包、租赁或者委托经营时,局部符合申报条件的,承租、承包或者受托经营的单位应当独立申报备案;如建筑整体也符合《标准》的,建筑的产权单位或经营单位应当申报备案。
(二)一幢建筑物中有两个以上的产权单位,各自产权部分符合《标准》的,应当独立申报备案;如建筑物整体也符合《标准》,由各方确定的统一管理单位申报备案。如统一管理单位为物业服务企业的,应在其名称后备注建筑或服务项目名称,如XX物业公司(建筑或服务项目名称)。
(三)有隶属关系的单位,不在同一地点且符合《标准》的,不论下属单位是否具备独立的法人资格,均应当独立申报备案;其申报名称为营业执照或组织机构代码证名称,同时备注所在区域,如:XX医院(XX院区)。位于同一地点的有隶属关系的单位,如下属单位具备独立的法人资格,且符合《标准》的,也应当独立申报备案。其申报名称为营业执照或组织机构代码证名称,后备注其所属上级单位名称,如:XX研究所(上级单位名称)。
(四)同一单位在不同地址有多处场所,符合申报条件的场所均应当作为重点单位进行申报。
(五)个体工商户经营规模符合《标准》的,应当申报备案。
(六)位于同一区域的多栋办公楼(写字楼)、公寓楼等高层公共建筑,且同属一个产权单位或由同一管理单位运营管理的,按一个消防安全重点单位申报。
三、其他事项
(一)对符合《标准》,但未通过消防验收的建筑物,要将相关情况抄告住建部门,待其补齐手续后,再确定其为消防安全重点单位并予以备案。
(二)年度内重点单位如有新增或者因调整不再符合申报条件的,在本年度或者下一年度依照规定统一调整。
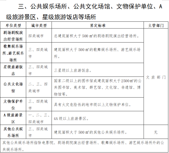
(三)本标准中“公共娱乐场所”是指向公众开放的下列室内场所,包括影剧院、录像厅、礼堂等演出、放映场所;舞厅、卡拉OK厅等歌舞娱乐场所;具有娱乐功能的夜总会、音乐茶 座和餐饮场所;游艺、游乐场所;保龄 球馆、旱冰场、桑拿浴室等营业性健身、 休闲场所等。除上述所列之外,公共娱乐场所还包括一些新生的与所列场所功能相同或相似的营业性场所,如:网吧、美容院、棋牌室、洗脚房,私人影院、剧本杀、密室逃脱场所,具有娱乐功能的餐馆、茶馆、酒吧、咖啡厅,洗浴健身等场所。
(四)各地在执行本《标准》过程中,如遇到火灾风险高,有必要列为重点单位监管,但在《标准》中无准确对应单位类别的,可以按照“业态相近、行业相似”原则,对新业态、新产业按属性予以归类申报。如电竞酒店可按照宾馆进行消防安全重点单位申报,无治疗功能的休养性质的月子护理中心可按旅馆建筑进行消防安全重点单位申报,有治疗功能的月子护理中心可按医院进行消防安全重点单位申报。
(五)本《标准》中关于“总建筑面积”分两种情形确定:当某类功能用房分布于多栋建筑物时,按其中单体最大建筑面积确定;当某类功能用房占一栋建筑的局部时,按照实际占用面积确定。“以上”“大于”均包含本数或本级;本说明中关于单位类别的确定仅适用于消防安全重点单位的申报。


